Close Search
Quality is life! Based on this belief, Awlop has established powerful quality management team. Dozens of experienced, rigorous and careful engineers are working at the front line of Power Action® products manufacturing, working hard to ensure the high quality of Power Action® products.
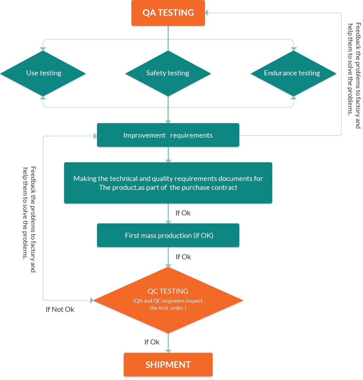
ensure quality and safety throughout the entire production process, from product design through to shipment.

ensure that products are loaded and secured correctly, regardless of whether they are to be transported by container, ship or truck.

ensure your products, processes, systems or services are compliant with national and international regulations and standards.


All of PA® manufacture use the technical and quality requirements documents as a standard for purchase, inspection and production.
PA®s QC engineers inspect every order and ensure conformance in product safety, performance,environmental friendliness, appearance,and packing quality according to the technical and quality requirements documents.
In the event of any defective order that requires rework, PA® engineers repeat the full inspection and inspect the replacement of defective parts more strictly.
PA engineers continually monitor and regularly audit all our manufacturers quality management system and work with them to continually improve
PA® QA engineers make detailed practical technical and quality requirements documents for each PA® product,including requirements for all key components.The documents cover all important details of product safety ,environmental friendliness,product performance ,lifespan,appearance.
CONCENTRICITY TEST
PERFORMANCE TEST
HI-POT TEST
INTERNAL CHECK
LOAD POWER TEST
RUNNING TEST
SPEED TEST
Power Action ensures high quality production by incorporating international quality control standards into all business processes. We have passed ISO9001:2008, and most of our products meet the requirements of CE,GS, EMC, and RoHS.
CE Certification
GS Certification
EMC Certification
RoHS Certification
ISO9001 Certification
We will contact you within 24 hours.